激光加工设备产业链全景梳理:龙头企业产业链布局完备
激光加工设备是激光加工技术的载体,是指能够应用激光加工技术改造传统制造业的设备。激光加工设备上游由多种类的激光器、数控系统以及机械系统等组成。中游为成套的激光加工系统设备,主要产品有激光切割、激光焊接、激光打标等设备。下游为电子制造领域、汽车领域以及航空航天领域等一系列使用激光加工设备的领域。

目前,我国激光加工设备行业上游激光器供应商主要为锐科激光,杰普特等;上游数控系统供应商主要为柏楚电子、金橙子等;上游机械系统供应商主要有埃斯顿和海天精工等。中游激光加工设备主要生产企业有大族激光、华工科技、海目星以及联赢激光等,大族激光作为行业龙头企业布局上游和中游多个领域。下游主要有宁德时代、比亚迪、中航沈飞等诸多应用领域的企业。

激光加工设备产业链区域热力地图:广东、湖北分布最集中
从我国激光加工设备行业的产业链区域分布来看,激光加工设备产业链主要分布在广东区域,其次是湖北、上海、江苏、北京等地区;其余福建、山东、浙江等地也布局有产业链上企业。

从我国激光加工设备代表性企业分布来看,广东、湖北区域代表性企业数量较多,上海、江苏、北京、福建、山东、浙江等地也布局有产业链的优势企业;其余地区优势企业数量较少。其中广东地区有大族激光和杰普特等,湖北有华工科技等知名企业。

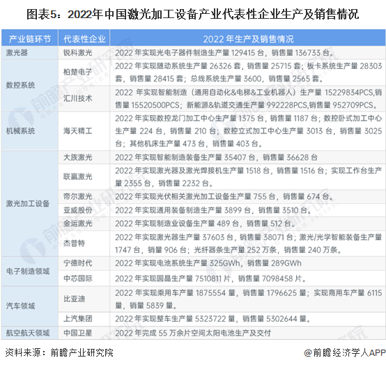
激光加工设备产业代表性企业经营情况
2022年,中国激光加工设备产业代表性企业产品的生产及销售情况汇总如下:

注:统计的企业为公布相关运营数据的上市企业,未公布具体运营数据的上市企业未纳入统计中。
激光加工设备产业代表性企业最新投资动向
2021-2023年激光加工设备产业代表性企业的投资事件汇总如下:


